Maintenance & Evolution
Software Engineering: The application of a systematic, disciplined, quantifiable approach to the development, operation, and maintenance of software; that is, the application of engineering to software

Typischer Software Product Lifecycle

Software Aging (Softwarealterung) entsteht durch die Kombination von
- Lack of Movement: Alles ist in Veränderung (Anforderungen, Kontext, Plattform), aber die Software kommt nicht mit
- Ignorant Surgery: Änderungen ohne “hinreichendes” Verständnis der Software
Software Evolution: Software muss immer wieder mit der sich ständig im Wandel befindlichen realen Welt abgeglichen werden (implizite Annahmen in der Software)
Neu- und Weiterentwicklung
Speziell für eine Organisation entwickelte Softwaresysteme häufig:
- lange Lebensdauer
- obsolete Technologien
- kritisch für wirtschaftlichen Betrieb der Organisation
- Dokumentation (falls überhaupt vorhanden) nicht konsistent mit Implementierung
Large software systems that we don’t know how to cope with but that are vital to our organization
- Reverse Engineering: Wiederbeschaffung der notwendigen Informationen für die Integration / Weiterentwicklung
- Re-Engineering: Gewährleistung der Erweiterbarkeit
Weiterentwicklung
no retirement
Wert für Nutzer:
- Neuentwicklung schafft Wert für die Nutzer überhaupt erst
- Wartung vermindert Abnahme des Werts für die Nutzer (nicht verhindert!)
- Weiterentwicklung erhöht den Wert für die Nutzer wieder

Interne Qualität:
- Neuentwicklung etabliert interne Qualität als Basis für die Zukunft überhaupt erst
- Wartung erhält / erhöht intere Qualität als Basis für die Zukunft (oft Wunschdenken!)
- Weiterentwicklung verringert interne Qualität ungewollt

Reverse Engineering
Methodology to recover lost knowledge about a system

Tasks:
- Identification: files, components, configurations, documents
- Indexing: catalog (label) identified items
- Documentation:
- Functional and technical components (and their interactions)
- Business rules and data (and their places of use)
- Technical mechanisms (periodic tasks, communications, persistence, etc.)
- Interfaces with external systems
4 + 1 Views Model (Documentation)
- Logical View: the functional requirements decomposition into the structural elements or abstractions (Entity-Relationship diag., UML Class, Component, Package diag.)
- Process View: system states and transitions, hierarchies, non-functional requirements (UML state & activity diag.)
- Development View: project management, workflow, roles, responsibilities, standards, testing plans, roadmaps
- Physical View: deployment layout, infrastructure, topology, system capacity, configuration management
- Use Cases: end-user perspective on a systematic & logical information structure (stories, UML sequence, actor diagrams, prototypes, wireframes)

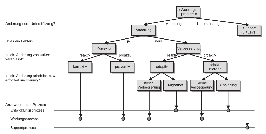
Wartung / Maintenance
- The process of modifying a software system or component after delivery to correct faults, improve performance or other attributes, or adapt to a changed environment
- The process of retaining a hardware system or component in, or restoring it to, a state in which it can perform its required functions (preventive maintenance)
Übersetzung unglücklich: Wartung Reparatur (Wiederherstellung) | maintenance Erhalten
| Korrektur | Verbesserung | |
|---|---|---|
| Reaktiv | Korrektive Wartung: Beheben von Softwarefehlern, die nach der Auslieferung aufgetreten sind Mängelkorrektur (mittelschwere und leicht Mängel) planbar Instandhaltung (schwere Mängel) nicht planbar | Adaptive Wartung: Anpassung an während der Lebensdauer aufgetretene Änderungen der Systemumgebung gut planbar |
| Proaktiv | Präventive Wartung: Beheben von latenten Softwarefehlern, bevor sie im Feld als effektive Fehler aufgetreten sind sehr gut planbar | Perfektionierende Wartung: Verbesserung der Software bzgl. Performanz oder anderer Attribute (meist nicht funktionale Anforderungen) sehr gut planbar |
- Adaptive Wartung: stellt einen ursprünglichen Zustand wieder her
- Erweiterung: führt zu einem Mehrwert des Systems (zusätzliche Funktionalität gemessen an der Umwelt des Systems)


Wartungsprozess ist eine vereinfachte und angepasste Form des Entwicklungsprozesses:
- einfacher Fehler muss nur behoben werden
- folgenreicher Fehler bedingt eine Änderung des Lösungsansatzes (vollständiger Entwicklungsprozess ab den Anforderungen)
Abschätzung:
- Auswirkung Lieferung: Welche Auswirkungen auf die Anwendung der Software?
- Auswirkungen im Code: Umfang, Lokalität, erforderliche Tests, bisherige Funktionalität “sicherstellen” und neue Fehler “ausschließen” (Regressionstest)

Re-Engineering, Sanierung, Migration
Re-Engineering: Überarbeitung, um eine Verbesserung der Wartbarkeit zu erreichen (Zukunftsfähigkeit)
- Wenn Erweiterung und Wartung immer aufwendiger und unkontrollierbarer werden: Sanierung oder Ablösung
- Wenn Support von Hardware, Betriebssystem, Datenbank, etc. auslaufen: Migration

Strategie für Legacy Systeme:
- geringe Qualität und geringer Geschäftswert: ausrangieren
- geringe Qualität und hoher Geschäftswert: Re-Engineering / Sanierung oder Ersatz (falls verfügbar)
- hohe Qualität und geringer Geschäftswert: Ersatz mit COTS (commercial off-the-shelf), ausrangieren oder warten
- hohe Qualität und hoher Geschäftswert: normale Wartung

Begriffe des Re-Engineering
Re-Engineering: Überarbeitung eines Softwaresystems oder einzelner Teile davon, um eine Verbesserung der Wartbarkeit zu erreichen (Funktionalität bleibt unverändert)

Reverse Engineering Nicht (mehr) vorhandenes Wissen über ein System zurückgewinnen (Voraussetzung für alle größeren Wartungsmaßnahmen)

Restrukturierung: Strukturen derselben Abstraktionsebene in eine anderen Form transformieren (semantikerhaltend)

Forward Engineering: Entspricht dem normalen ggf. inkrementellen Entwicklungsablauf, bei dem ausgehend von den Anforderungen eine Architektur, der detaillierte Entwurf und die Implementierung entwickelt wird

Prozess des Re-Engineering
- Übersetzung des Quellcodes
- Reverse Engineering (vollständig automatisiert)
- Verbesserung der Programmstruktur (teilweise automatisiert)
- Modularisierung
- Daten-Reengineering

Kosten: abhängig vom
- Umfang der ausgeführten Arbeiten
- Grad der möglichen Automatisierung der Aktivitäten

Techniken des Re-Engineering
Refactoring
Eine Änderung (bzw. Sammlung von Änderungen) der internen Struktur von Software, um sie verständlicher zu machen und Modifikationen zu erleichtern, ohne dass sich das sichtbare Verhalten verändert
-
Motivation: disziplinierte Technik, um den vorhandenen Code zu verbessern ohne sein externes Verhalten zu beeinflussen
-
z.B. Funktion extrahieren (wie etwa
printDetails()) -
Systematic transformation of structures of the same abstraction level
-
Semantic preserving
Code-Smells: Vorgehen, um herauszufinden, welche Refactorings evtl. angebracht sind
- Code-Smell bestimmen (z.B. redundanter Code)
- Empfohlene Refactorings erwägen (z.B. Funktion extrahieren, Strategy-Entwurfsmuster, etc.)
- Es sollte über mögliche Konsequenzen nachgedacht werden (keine Optimierung ohne Flaschenhälse zu identifizieren)
- Trotzdem sollte guter initialer Entwurf durchgeführt werden
- Refactoring beinhaltet Verbesserung der Programmstruktur, Modularisierung und Teile des Daten-Reengineering
- Schritte 3 - 5 des Re-Engineering-Prozesses
Wrapper
- Wrap Legacy Software (oder Teile davon) für eine spätere Ersetzung
- Wrap neue Software (oder Teile davon) bezüglich des Zugriffs der Legacy Software
- Auf verschiedenen Ebenen möglich: Prozesse, Transaktionen, Programme, Module, Prozeduren oder Dateien

Technologie für Wrapper:
- Middleware (Web-Services, SOA Service Bus)
- Wrapper-Umsetzung (langugage interfaces, capture and parameterized replay für alte UIs / GUIs)

| Vorteile | Nachteile |
|---|---|
| initiale Kosten niedriger als volles Re-Engineering | komplex, da verschiedene Technologien unterstützt werden müssen |
| minimale Änderungen des Legacy Systems | langfristig hohe Kosten, da Code des Wrappers schwer zu warten |
| Ersetzung stufenweise möglich | ”wrap and forget” macht die Sache auf Dauer eher noch schlimmer |
Technical Debt
Grow, not build software The building metaphor has outlived its usefulness. — Fred Brooks
- Ständige Anpassungen und Weiterentwicklung verhindern, dass
- Kontext- / Platformänderungen die Software weniger nützlich machen
- die Einnahmen für die Software sich verringern
- Ständige Reverse- und Re-Engineering-Aktivitäten verhindern eine Verschlechterung
Technische Schulden umfassen sowohl
- die Abstriche, die wir innerhalb des Entwicklungsprozesses bewusst herbeiführen und in Kauf nehmen
- als auch auf die vielen Defizite und Mängel, die Softwaresysteme plagen
Beispiele
- Unpassendes (schlechtes) Design
- Defekte (bekannt, nicht behoben)
- Unzureichende Testabdeckung
- Übermäßiges manuelles Testen
- Schlechtes Integrations- und Release-Management (zeitraubend und fehleranfällig)
- Mangelnde Plattformerfahrung
Bezug zur Wartung

Ursachen
- Druck hinsichtlich des Erreichens einer Deadline
- Erfolglose Versuche der Velocity-Beschleunigung
- Schulden bauen auf Schulden auf
Folgen
- Zunehmend verzögerte Auslieferung
- Beträchtliche Anzahl an Defekten
- Steigende Entwicklungs- und Support-Kosten
- Das Produkt verkümmert
- Schwindende Vorhersehbarkeit
- Leistungseinbruch
- Allgemeiner Frust
- Sinkende Kundenzufriedenheit
Organisation
- Die Zunahme technischer Schulden überwachen
- Bewährte technische Praktiken anwenden
- Eine starke Definition of Done benutzen
- Die wirtschaftlichen Aspekte technischer Schulden richtig verstehen:
- Beschleunigung der Entwicklung vs. Verschiebung des Auslieferungstermins
Schulden sichtbar machen
Technische Schulden auf geschäftlicher Ebene sichtbar machen:

Technische Schulden auf der technischen Ebene sichtbar machen:
- Fallbearbeitungs- bzw. Ticket-System
- Product-Backlog-Elemente anlegen
- spezielles Backlog für die technischen Schulden anlegen

Technische Schulden abbauen
Hilfreiche Kategorien:
- Zufällig entdeckte technische Schulden
- Bekannte technische Schulden
- Gezielt gewählte technische Schulden
Ablauf:
- Nicht alle technischen Schulden sollten abgebaut werden
- Wenden Sie die Pfadfinderregel an: Bauen Sie die Schulden ab, sobald sie Ihnen begegnen
- Bauen Sie technische Schulden schrittweise ab
- Bauen Sie die technischen Schulden mit den höchsten Zinsen zuerst ab
- Technische Schulden abbauen, während man für den Kunden werthaltige Arbeit erledigt:
- Es sollten diejenigen technischen Schulden getilgt werden, die zur Entwicklung der Funktionen im Product Backlog passen
Sanierung
Von Softwaresanierung spricht man, wenn mehr als die Hälfte des Codes überarbeitet wird (sonst kleine Re-Engineering-Maßnahmen)
- einmalige Umbauaktion
- Ziele: Komplexitätsreduktion + Qualitätsverbesserung
- Grenzen zur Wartung und Migration unscharf
Beispiele für Tätigkeiten:
- Überarbeitung der Subsystem- oder Modulstruktur
- Zerlegung komplexer Funktionen
- Saubere Separierung fachlicher und technischer Zuständigkeiten
- Komponentenidentifikation und -isolation
- Einführung und Dokumentation von Schnittstellen
- Elimination fachlich nicht mehr benötigter Logik
- Elimination von Code-Klonen
- Verkapselung systemtechnischer Komponenten
- Folgen neuer Entwurfsprinzipien (prozeduraler vs. objektorientierter Entwurf, Polling vs. ereignisgetriebene Interaktion)
- Einführung sauberer Fehler- und Ausnahmebehandlungen
- Vereinheitlichung der Formatierung des Quellcodes
Schrittweises Vorgehen:
- Ausgangslage analysieren, Sanierungsziele festlegen
- Sanierungsumfang und -aufwände festlegen
- Transformation spezifizieren (Transformationsschritte priorisieren und planen)
- Transformation durchführen
- Techniken wie z.B. Refactoring verwenden: formalisierbar und teilweise sogar automatisierbar
- Mittel zur Fortschrittsverfolgung (Metriken, Tests, etc.) verwenden
- Abnahme und Übergabe: Regressionstests und Vergleichsläufe mit altem System, Dokumentation und Pflegeprozess übergeben